React Component 規格與生命週期(Life Cycle)

前言

經過前面的努力相信目前讀者對於用 React 開發一些簡單的元件(Component)已經有一定程度的掌握了,現在我們將更細部探討 React Component 的規格和其生命週期。

React Component 規格

若讀者還有印象的話,我們前面介紹 React 特性時有描述 React 的主要撰寫方式有兩種:一種是使用 ES6 Class,另外一種是 Stateless Components,使用 Functional Component 的寫法,單純渲染 UI。這邊再幫大家複習一下上一個章節的簡單範例:

  1. 使用 ES6 的 Class(可以進行比較複雜的操作和元件生命週期的控制,相對於 stateless components 耗費資源)

     //  注意元件開頭第一個字母都要大寫
     class MyComponent extends React.Component {
         // render 是 Class based 元件唯一必須的方法(method)
         render() {
             return (
                 <div>Hello, {this.props.name}</div>
             );
         }
     }
    
     // PropTypes 驗證,若傳入的 props type 不符合將會顯示錯誤
     MyComponent.propTypes = {
         name: React.PropTypes.string,
     }
    
     // Prop 預設值,若對應 props 沒傳入值將會使用 default 值,為每個實例化 Component 共用的值
     MyComponent.defaultProps = {
          name: '',
     }
    
     // 將 <MyComponent /> 元件插入 id 為 app 的 DOM 元素中
     ReactDOM.render(<MyComponent name="Mark"/>, document.getElmentById('app'));
    
  2. 使用 Functional Component 寫法(單純地 render UI 的 stateless components,沒有內部狀態、沒有實作物件和 ref,沒有生命週期函數。若非需要控制生命週期的話建議多使用 stateless components 獲得比較好的效能)

     // 使用 arrow function 來設計 Functional Component 讓 UI 設計更單純(f(D) => UI),減少副作用(side effect)
     const MyComponent = (props) => (
         <div>Hello, {props.name}</div>
     );
    
     // PropTypes 驗證,若傳入的 props type 不符合將會顯示錯誤
     MyComponent.propTypes = {
         name: React.PropTypes.string,
     }
    
     // Prop 預設值,若對應 props 沒傳入值將會使用 default 值
     MyComponent.defaultProps = {
         name: '',
     }
    
     // 將 <MyComponent /> 元件插入 id 為 app 的 DOM 元素中
     ReactDOM.render(<MyComponent name="Mark"/>, document.getElmentById('app'));
    

值得留意的是在 ES6 Class 中 render() 是唯一必要的方法(但要注意的是請保持 redner() 的純粹,不要在裡面進行 state 修改或是使用非同步方法和瀏覽器互動,若需非同步互動請於 componentDidMount() 操作),而 Functional Component 目前允許 return null 值。 喔對了,在 ES6 中也不支援 mixins 複用其他元件的方法了。

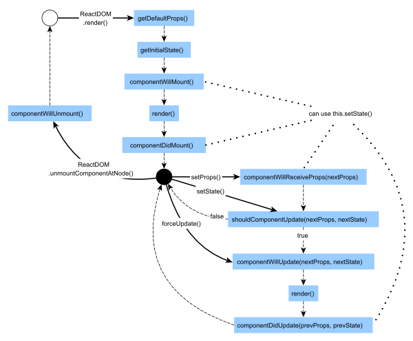
React Component 生命週期

React Component,就像人會有生老病死一樣有生命週期。一般而言 Component 有以下三種生命週期的狀態:

  1. Mounting:已插入真實的 DOM
  2. Updating:正在被重新渲染
  3. Unmounting:已移出真實的 DOM

針對 Component 的生命週期狀態 React 也有提供對應的處理方法:

  1. Mounting
    • componentWillMount()
    • componentDidMount()
  2. Updating
    • componentWillReceiveProps(object nextProps):已載入元件收到新的參數時呼叫
    • shouldComponentUpdate(object nextProps, object nextState):元件判斷是否重新渲染時呼叫,起始不會呼叫除非呼叫 forceUpdate()
    • componentWillUpdate(object nextProps, object nextState)
    • componentDidUpdate(object prevProps, object prevState)
  3. Unmounting
    • componentWillUnmount()

很多讀者一開始學習 Component 生命週期時會覺得很抽象,所以接下來用一個簡單範例讓大家感受一下 Component 的生命週期。讀者可以發現當一開始載入元件時第一個會觸發 console.log('constructor');,依序執行 componentWillMountcomponentDidMount ,而當點擊文字觸發 handleClick() 更新 state 時則會依序執行 componentWillUpdatecomponentDidUpdate

HTML Markup:

<!DOCTYPE html>
<html>
<head>
  <meta charset="utf-8">
  <meta name="viewport" content="width=device-width">
  <script src="https://fb.me/react-15.1.0.js"></script>
  <script src="https://fb.me/react-dom-15.1.0.js"></script>
  <title>Component LifeCycle</title>
</head>
<body>
  <div id="app"></div>
</body>
</html>

Component 生命週期展示:

class MyComponent extends React.Component {
  constructor(props) {
    super(props);
    console.log('constructor');
    this.handleClick = this.handleClick.bind(this);
    this.state = {
      name: 'Mark',
    }
  }
  handleClick() {
    this.setState({'name': 'Zuck'});
  }
  componentWillMount() {
    console.log('componentWillMount');
  }
  componentDidMount() {
    console.log('componentDidMount');
  }
  componentWillReceiveProps() {
    console.log('componentWillReceiveProps');
  }
  componentWillUpdate() {
    console.log('componentWillUpdate');
  }
  componentDidUpdate() {
    console.log('componentDidUpdate');
  }
  componentWillUnmount() {
    console.log('componentWillUnmount');
  }
  render() {
    return (
      <div onClick={this.handleClick}>Hi, {this.state.name}</div>
    );
  }
}

ReactDOM.render(<MyComponent />, document.getElementById('app'));

點擊看詳細範例

React Component 規格與生命週期

其中特殊處理的函數 shouldComponentUpdate,目前預設 return true。若你想要優化效能可以自己編寫判斷方式,若採用 immutable 可以使用 nextProps === this.props 比對是否有變動:

shouldComponentUpdate(nextProps, nextState) {
  return nextProps.id !== this.props.id;
}

Ajax 非同步處理

若有需要進行 Ajax 非同步處理,請在 componentDidMount 進行處理。以下透過 jQuery 執行 Ajax 取得 Github API 資料當做範例:

HTML Markup:

<!DOCTYPE html>
<html>
<head>
  <meta charset="utf-8">
  <meta name="viewport" content="width=device-width">
  <script src="https://fb.me/react-15.1.0.js"></script>
  <script src="https://fb.me/react-dom-15.1.0.js"></script>
  <script src="https://code.jquery.com/jquery-3.1.0.js"></script>
  <title>GitHub User</title>
</head>
<body>
  <div id="app"></div>
</body>
</html>

app.js

class UserGithub extends React.Component {
    constructor(props) {
        super(props);
        this.state = {
          username: '',
          githubtUrl: '',
          avatarUrl: '',
        }
    }
    componentDidMount() {
        $.get(this.props.source, (result) => {
            console.log(result);
            const data = result;
            if (data) {
              this.setState({
                    username: data.name,
                    githubtUrl: data.html_url,
                    avatarUrl: data.avatar_url
              });
            }
        });
    }
    render() {
        return (
          <div>
            <h3>{this.state.username}</h3>
            <img src={this.state.avatarUrl} />
            <a href={this.state.githubtUrl}>Github Link</a>.
          </div>
        );
    }
}

ReactDOM.render(
  <UserGithub source="https://api.github.com/users/torvalds" />,
  document.getElementById('app')
);

點擊看詳細範例

總結

以上介紹了 React Component 規格與生命週期(Life Cycle)的概念,其中生命週期的概念對於初學者來說可能會比較抽象,建議讀者跟著範例動手實作。接下來我們將更進一步介紹 React Router 讓讀者感受一下單頁式應用程式(single page application)的設計方式。

延伸閱讀

  1. Component Specs and Lifecycle

(image via react-lifecycle

:door: 任意門

| 回首頁 | 上一章:Props、State、Refs 與表單處理 | 下一章:React Router 入門實戰教學 |

| 勘誤、提問或許願 |

results matching ""

    No results matching ""